The Battle for Truth - Bonus Part - The Way Forward: Building an Enterprise That Trusts Its Own Data
A strategic guide for technology and data leaders navigating the complexity of modern data ecosystems and data in enterprise.
The goal was never perfect data. The goal was always a system that knows how to handle imperfect data, and still make great decisions.
You have made it to the end of the battlefield.
Over the course of this series, we walked through the Master Data Maze, survived the Integration Nightmare, escaped the Scope Trap, closed the Implementation Gap, and broke through the Decision Deadlock.
If any of those titles made you uncomfortable, that discomfort was intentional. Recognition is the first step. But recognition without action is just expensive self-awareness.
This final chapter is different. We are not diagnosing anymore.
We are building.
Where We Have Been
Before moving forward, it is worth honoring the full arc of this series:
Data Management Challenges & Solutions
| Part | Challenge | Description |
|---|---|---|
| Part 1 | The Master Data Maze | Too many sources, zero clarity |
| Part 2 | The Integration Nightmare | Systems that fight instead of talk |
| Part 3 | The Scope Trap | Projects killed by vague requirements |
| Part 4 | The Implementation Gap | Great plans, broken execution |
| Part 5 | The Decision Deadlock | Everyone owns data. Nobody does. |
| Bonus | The Path Forward | Building an enterprise that trusts its data |
Each of these was not merely a technical problem. They were organizational symptoms of the same root cause:
Enterprises built systems to store data, but never built a culture to trust it.
That changes now.
The Comprehensive Solution Framework
What follows is not a checklist. It is an architecture for organizational truth, five interconnected pillars that only work when built together. Implementing one without the others is like installing a door without walls.
Pillar I: Establish Data Hierarchy
Create Clear Source-of-Truth Protocols
The first question every data initiative should answer is not "where is the data?", it is "which data do we believe?"
Without a defined hierarchy, every system becomes a candidate for truth. And when everything is a source of truth, nothing is.
The Data Hierarchy Model
| Description | Use Cases |
|---|---|
| Certified, governed, single source of truth | Executive decisions, regulatory reporting |
| Validated, reconciled, approved for reporting | Operational dashboards, cross-team analytics |
| Raw, ingested, awaiting validation | Engineering pipelines, exploratory analysis |
Action items for this pillar:
- Map every critical data domain, Customer, Product, Finance, Operations
- Assign a Golden Record owner for each domain
- Document which system is authoritative per domain, and enforce it contractually
When two systems disagree on a customer's revenue figure, the answer is not to average them. The answer is to have already decided which one wins, before the meeting starts.
Pillar II: Implement Governance
Define Roles and Decision-Making Authority
Data without governance is noise with a database attached.
The most sophisticated data platform in the world will fail if no one knows who decides what when data conflicts arise. Governance is not bureaucracy. It is the rules of engagement for your data ecosystem.
Core Governance Roles
| Role | Responsibility | Reports To |
|---|---|---|
| Data Owner | Domain accuracy and business alignment | Business Leadership |
| Data Steward | Day-to-day quality enforcement | Data Owner |
| Data Engineer | Pipeline integrity and delivery | Architecture / CTO |
| Data Consumer | Correct usage and feedback loops | Business Unit Lead |
| Data Council | Cross-domain conflict resolution | C-Suite |
The Data Council is the most underused asset in most enterprises. A structured monthly meeting with the right stakeholders prevents six months of misaligned reporting and political escalation. It is not overhead, it is insurance.
Governance Design Principles:
- Ownership must be named, not implied
- Decisions must be documented, not assumed
- Conflicts must have a resolution path, not an open door
- Standards must be enforced, not suggested
Pillar III: Standardize Integration
Develop Consistent Data Reconciliation Processes
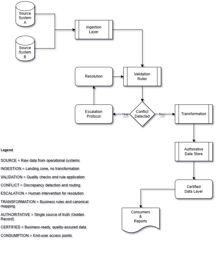
The Integration Nightmare from Part 2 does not end with better APIs. It ends with agreed-upon rules for how data moves, transforms, and reconciles across the enterprise.
The Data Reconciliation Lifecycle
| Description | Owner |
|---|---|
| Data pulled from source systems into a landing zone | Data Engineering |
| Rules applied to check completeness, format, and range | Data Steward |
| Automated comparison across sources for discrepancies | Platform / Tooling |
| Flagged conflicts routed to the appropriate Data Owner | Governance Process |
| Cleansed data mapped to canonical models | Data Engineering |
| Data promoted to the Golden Record store | Data Owner |
| Certified data made available to consumers | Platform / Architecture |

Standardization requirements:
- Canonical data models per domain, one definition of "Customer" across the enterprise
- Documented transformation logic with no undocumented black boxes
- Automated reconciliation alerts that surface issues before business users feel the impact
- Version-controlled data contracts between producing and consuming teams
A data contract is a promise between a producer and a consumer. When it breaks, it does not just break a pipeline, it breaks trust.
Pillar IV: Clarify Scope
Use Structured Requirements Gathering
Part 3 explored how vague scope destroys projects before they begin. The antidote is not more meetings. It is a structured framework that forces precision before a single line of code is written.
The SCOPE Framework
| Definition |
|---|
| Who needs this data? Who owns it? Who has decision authority? |
| What does success look like? How will it be measured? |
| What exact deliverable is expected, in what format, for which audience? |
| What is MVP? What is Phase 2? What is explicitly deferred? |
| What is out of scope? This is often the most valuable definition. |
The difference scope clarity makes:
Without SCOPE vs With SCOPE
| Without SCOPE | With SCOPE |
|---|---|
| "We need a sales dashboard" | "Weekly revenue by region and product line, filtered by sales rep, refreshed every Monday at 06:00, consumed by 12 regional directors" |
| "Fix the data quality issues" | "Reduce null values in Customer.Email to below 2% by Q2, validated against CRM as the authoritative source" |
| "Integrate the ERP with the CRM" | "Bidirectional sync of Account records, with CRM as master, on a 15-minute interval, for active accounts only" |
Vague requirements are not a technical problem. They are a leadership problem. The team that defines scope with precision is the team that ships with confidence.
Pillar V: Enable Coordination
Create Cross-Functional Data Teams
This is the pillar most organizations skip, and the reason the other four eventually collapse.
Technology can be purchased. Processes can be documented. But coordination is a muscle, and most enterprises have never trained it.
The Cross-Functional Data Squad
| Role | Responsibility |
|---|---|
| Business Analyst | Translates business needs into data requirements |
| Data Engineer | Builds and maintains pipelines and infrastructure |
| Data Analyst | Interprets output and surfaces insights |
| Data Steward | Enforces quality standards and governance policies |
| Product Owner | Prioritizes delivery based on business value |
| Security and Compliance | Protects data integrity and regulatory adherence |
Operating model principles:
- Squads are embedded within business units, not isolated in central IT
- Shared standards and tooling are governed by a central Center of Excellence
- Squads are autonomous on execution but accountable on outcomes
- Escalations flow to the Data Council, not to individual managers
When data teams are siloed in IT, they optimize for technology. When they are embedded in the business, they optimize for decisions. That distinction is the difference between a data warehouse and a data-driven culture.
The Transformation at a Glance
Before vs After
| Before | After |
|---|---|
| Multiple conflicting truths per meeting | One agreed source per domain |
| Integration built ad hoc and undocumented | Governed data contracts with version control |
| Projects die in vague requirements | SCOPE framework enforced before execution |
| IT owns data while the business waits | Federated squads with shared CoE |
| Conflicts escalate to political disputes | Data Council resolves with documented authority |
| Dashboards contradict each other | Reports tell one consistent, trusted story |
What the Consulting Decks Leave Out
There are a few truths about this transformation that rarely appear in vendor presentations or executive briefings.
This is 20% technology and 80% people.
The most advanced data platform available will not fix a culture that does not trust its own numbers. Invest in the human architecture first.
Don't try to fix all your data at once.
Start with one domain. One golden record. One cross-functional squad. Prove value in a contained environment, then scale with confidence.
Governance feels slow until chaos feels slower.
Every hour spent defining a data contract saves ten hours of incident response and executive escalation.
Your real enemy isn't messy data, it's misplaced confidence.
The most dangerous number in your enterprise is the one everyone believes but nobody has verified.
Data maturity is a journey, not a destination.
The goal is not to arrive at perfect data. The goal is to build an organization that continuously improves its relationship with truth.
The 90-Day Starting Point
Transformation does not require a multi-year program to begin. It requires a decision and a structured first step.
Implementation Roadmap
| Phase | Timeline | Objective | Deliverables |
|---|---|---|---|
| Diagnose | Days 1 – 30 | Understand the current state | Domain audit, conflict mapping, ownership gaps identified |
| Design | Days 31 – 60 | Define the target architecture | Data Hierarchy documented, Governance RACI drafted, SCOPE sessions run on active projects |
| Deploy | Days 61 – 90 | Execute the first proof of value | First Cross-Functional Squad active, Data Council cadence established, first certified Golden Record published |
Ninety days will not solve everything. But it will prove that solving it is possible, and that changes the organizational conversation entirely.
Closing: The Battle Was Never About Data
Every conflict explored in this series, the maze, the nightmare, the trap, the gap, the deadlock, was ultimately about one thing.
Trust.
Trust between systems. Trust between teams. Trust between leaders and the numbers they use to make decisions that shape the business.
When an enterprise can look at its data and say "I believe this", that is not a technical achievement. That is a cultural one.
Culture is built one decision at a time. One governed dataset at a time. One honest conversation about who owns the truth, and who is responsible for protecting it.
The battle for truth is not won in a sprint. It is won in the daily discipline of doing the unglamorous work: defining, governing, reconciling, aligning, and trusting.
You now have the framework.
The rest is execution.
And execution, as always, starts with a choice.
Let's Continue the Conversation
This series was written to start conversations, not end them.
If something in these pages resonated with a challenge you are facing, a governance structure that never quite landed, an integration that keeps breaking in the same place, a team that cannot agree on which number to trust, I want to hear about it.
Reach out to me directly. Not through a form, not through a generic inbox. Directly.
Whether you are navigating a data transformation at scale, building a governance model from scratch, or simply trying to make sense of conflicting reports before your next board meeting, these are exactly the conversations worth having.
The problems explored in this series are not theoretical. They are happening right now, in real organizations, with real consequences. And most of them are solvable, not with more technology, but with clearer thinking, better structure, and the right conversation at the right time.
If this is where you are, let's talk.
Missed the series? Start from the beginning:
- Part 1: The Master Data Maze
- Part 2: The Integration Nightmare
- Part 3: The Scope Trap
- Part 4: The Implementation Gap
- Part 5: The Decision Deadlock
#DataManagement #DataGovernance #DataIntegration #MasterData #DataStrategy #DigitalTransformation #DataQuality